工业和信息化部、发展改革委、生态环境部等三部门近日联合印发《有色金属行业碳达峰实施方案》。《实施方案》提出,“十四五”期间,有色金属产业结构、用能结构明显优化,低碳工艺研发应用取得重要进展,重点品种单位产品能耗、碳排放强度进一步降低,再生金属供应占比达到24%以上。“十五五”期间,有色金属行业用能结构大幅改善,电解铝使用可再生能源比例达到30%以上,绿色低碳、循环发展的产业体系基本建立。确保2030年前有色金属行业实现碳达峰。
科技部、财政部、人力资源社会保障部、交通运输部、商务部、应急部、人民银行、国资委、海关总署、税务总局、市场监管总局、统计局、银保监会、证监会、能源局,各省、自治区、直辖市及计划单列市、新疆生产建设兵团工业和信息化主管部门、发展改革委、生态环境厅(局),有关协会,有关中央企业: 现将《有色金属行业碳达峰实施方案》印发给你们,请认真贯彻落实。 有色金属行业是国民经济的重要基础产业,是建设制造强国的重要支撑,也是我国工业领域碳排放的重点行业。为深入贯彻落实党中央、国务院关于碳达峰碳中和决策部署,切实做好有色金属行业碳达峰工作,根据《关于完整准确全面贯彻新发展理念做好碳达峰碳中和工作的意见》《2030年前碳达峰行动方案》,结合《工业领域碳达峰实施方案》,制定本实施方案。
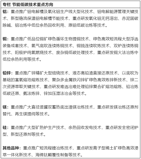
以习近平新时代中国特色社会主义思想为指导,全面贯彻党的二十大精神,坚持稳中求进工作总基调,立足新发展阶段,完整、准确、全面贯彻新发展理念,构建新发展格局,坚持系统观念,处理好发展和减排、整体和局部、长远目标和短期目标、政府和市场的关系,围绕有色金属行业碳达峰总体目标,以深化供给侧结构性改革为主线,以优化冶炼产能规模、调整优化产业结构、强化技术节能降碳、推进清洁能源替代、建设绿色制造体系为着力点,提高全产业链减污降碳协同效能,加快构建绿色低碳发展格局,确保如期实现碳达峰目标。 坚持双轮驱动。坚持政府和市场两手发力,完善有色金属行业绿色低碳发展政策体系,强化激励约束机制,充分调动市场主体积极性,多措并举推动绿色低碳发展。 坚持技术创新。发挥技术创新的支撑引领作用,加强产学研用协同,强化创新能力建设,推动有色金属行业低碳零碳技术开发,增强关键共性技术供给,推广应用先进适用技术。 坚持重点突破。强化全流程、全过程碳减排理念,紧盯能耗量大碳排放量大的大宗品种、冶炼等关键环节、大气污染防治和生态环境脆弱重点区域,精准施策突破碳达峰瓶颈问题,带动全行业能效和碳减排水平提升。 坚持有序推进。统筹考虑碳达峰工作与有色金属行业平稳运行、保障有效供给、维护产业链供应链安全的关系,尊重规律,实事求是,科学有序推进碳达峰工作。 “十四五”期间,有色金属产业结构、用能结构明显优化,低碳工艺研发应用取得重要进展,重点品种单位产品能耗、碳排放强度进一步降低,再生金属供应占比达到24%以上。“十五五”期间,有色金属行业用能结构大幅改善,电解铝使用可再生能源比例达到30%以上,绿色低碳、循环发展的产业体系基本建立。确保2030年前有色金属行业实现碳达峰。 1.巩固化解电解铝过剩产能成果。坚持电解铝产能总量约束,严格执行产能置换办法,研究差异化电解铝产能减量置换政策。压实地方政府、相关企业责任,加强事中事后监管,将严控电解铝新增产能纳入中央生态环境保护督察重要内容。(工业和信息化部、发展改革委牵头,生态环境部参加) 2.防范重点品种冶炼产能无序扩张。防范铜、铅、锌、氧化铝等冶炼产能盲目扩张,加快建立防范产能严重过剩的市场化、法治化长效机制。强化工业硅、镁等行业政策引导,促进形成更高水平的供需动态平衡。(工业和信息化部、发展改革委按职责分工负责) 3.提高行业准入门槛。新建和改扩建冶炼项目严格落实项目备案、环境影响评价、节能审查等政策规定,符合行业规范条件、能耗限额标准先进值、清洁运输、污染物区域削减措施等要求,国家或地方已出台超低排放要求的,应满足超低排放要求,大气污染防治重点区域须同时符合重污染天气绩效分级A级、煤炭减量替代等要求。(工业和信息化部、发展改革委、生态环境部、能源局按职责分工负责) 4.引导行业高效集约发展。强化低碳发展理念,修订完善行业规范条件,支持制定行业自律公约,推动企业技术进步和规范发展,促进要素资源向绿色低碳优势企业集聚。完善国有企业考核体系,鼓励企业开展兼并重组或减碳战略合作。推动有色金属行业集中集聚发展,提高集约化、现代化水平,形成规模效益,降低单位产品能耗和碳排放。(工业和信息化部、发展改革委、国资委按职责分工负责) 5.强化产业协同耦合。鼓励原生与再生、冶炼与加工产业集群化发展,通过减少中间产品物流运输、推广铝水直接合金化等短流程工艺、共用园区或电厂蒸汽等,建立有利于碳减排的协同发展模式,降低总体碳排放。到2025年铝水直接合金化比例提高到90%以上。支持有色金属行业与石化化工、钢铁、建材等行业耦合发展,鼓励发展再生有色金属产业,实现能源资源梯级利用和产业循环衔接。(工业和信息化部、发展改革委按职责分工负责) 6.加快低效产能退出。修订完善《产业结构调整指导目录》,强化碳减排导向,坚决淘汰落后生产工艺、技术、装备,依据能效标杆水平,推动电解铝等行业改造升级。完善阶梯电价等绿色电价政策,引导电解铝等主要行业节能减排,加速低效产能退出。鼓励优势企业实施跨区域、跨所有制兼并重组,推动环保绩效差、能效水平低、工艺落后的产能依法依规加快退出。(发展改革委、工业和信息化部、生态环境部、能源局按职责分工负责) 7.加强关键技术攻关。研究有色金属行业低碳技术发展路线图,开展余热回收等共性关键技术、氨法炼锌等前沿引领技术、原铝低碳冶炼等颠覆性技术攻关和示范应用。强化企业创新主体地位,支持企业联合开展低碳技术创新和国际技术合作交流。围绕绿色冶金等重点领域,建设有色金属低碳制造业创新载体。(工业和信息化部、发展改革委、科技部按职责分工负责) 8.推广绿色低碳技术。大力推动先进节能工艺技术改造,重点推广高效稳定铝电解、铜锍连续吹炼、蓄热式竖罐炼镁等一批节能减排技术,进一步提高节能降碳水平。对技术节能降碳项目开展安全评估工作。(工业和信息化部、发展改革委、应急部按职责分工负责)
9.控制化石能源消费。推进有色金属行业燃煤窑炉以电代煤,提升用能电气化水平。在气源有保障、气价可承受的条件下有序推进以气代煤。推动落后自备燃煤机组淘汰关停或采用清洁燃料替代。严禁在国家政策允许的领域以外新(扩)建燃煤自备电厂,推动电解铝行业从使用自备电向网电转化。支持企业参与光伏、风电等可再生能源和氢能、储能系统开发建设。加强企业节能管理,严格落实国家强制性节能标准,持续开展工业节能监察,规范企业用能行为。(发展改革委、工业和信息化部、生态环境部、市场监管总局、能源局按职责分工负责) 10.鼓励消纳可再生能源。提高可再生能源使用比例,鼓励企业在资源环境可承载的前提下向可再生能源富集地区有序转移,逐步减少使用火电的电解铝产能。利用电解铝、工业硅等有色金属生产用电量大、负荷稳定等特点,支持企业参与以消纳可再生能源为主的微电网建设,支持具备条件的园区开展新能源电力专线供电,提高消纳能力。鼓励和引导有色金属企业通过绿色电力交易、购买绿色电力证书等方式积极消纳可再生能源,确保可再生能源电力消纳责任权重高于本区域最低消纳责任权重。力争2025年、2030年电解铝使用可再生能源比例分别达到25%、30%以上。(发展改革委、工业和信息化部、能源局按职责分工负责) 11.发展再生金属产业。完善再生有色金属资源回收和综合利用体系,引导在废旧金属产量大的地区建设资源综合利用基地,布局一批区域回收预处理配送中心。完善再生有色金属原料标准,鼓励企业进口高品质再生资源,推动资源综合利用标准化,提高保级利用水平。到2025年再生铜、再生铝产量分别达到400万吨、1150万吨,再生金属供应占比达24%以上。(发展改革委、工业和信息化部、商务部、海关总署、市场监管总局按职责分工负责) 12.构建绿色清洁生产体系。引导有色金属生产企业选用绿色原辅料、技术、装备、物流,建立绿色低碳供应链管理体系。对标国际领先水平,全面开展清洁生产审核评价和认证,实施清洁生产改造,推动减污降碳协同治理。提高有色金属企业厂外物料和产品清洁运输比例,优化厂内物流运输结构,全面实施皮带、轨道、辊道运输系统建设,推动大气污染防治重点区域淘汰国四及以下厂内车辆和国二及以下的非道路移动机械。基于产品全生命周期的绿色低碳发展理念,开展工业产品绿色设计,引导下游行业选用绿色有色金属产品。(发展改革委、工业和信息化部、生态环境部、交通运输部按职责分工负责) 13.加快产业数字化转型。统筹推进重点领域智能矿山和智能工厂建设,建立具有工艺流程优化、动态排产、能耗管理、质量优化等功能的智能生产系统,构建全产业链智能制造体系。探索运用工业互联网、云计算、第五代移动通信(5G)等技术加强对企业碳排放在线实时监测,追踪重点产品全生命周期碳足迹,建立行业碳排放大数据中心。鼓励企业完善能源管理体系,建设能源管控中心,利用信息化、数字化和智能化技术加强能耗监控,完善能源计量体系,提升能源精细化管理水平。(工业和信息化部、市场监管总局按职责分工负责) (一)加强统筹协调。各相关部门协同配合,统筹推进有色金属行业碳达峰工作,细化落实各项任务举措。各地区要提高认识,压实工作责任,严格执行环保、节能、安全生产等相关政策法规,结合本地实际提出落实措施。有色金属企业要强化低碳发展意识,结合自身实际明确企业碳达峰目标和路径,行业龙头企业体现责任担当,统筹兼顾企业发展和碳达峰需要,力争率先实现碳达峰,做好行业表率。(工业和信息化部、发展改革委牵头,各有关部门参加) (二)强化激励约束。利用现有资金渠道,加大有色金属行业绿色低碳技术攻关力度,支持有色金属企业开展低碳冶炼、绿色化智能化改造。探索开展低碳绩效评价,鼓励地方对采用引领性绿色低碳新技术、新工艺的企业给予差别化政策。落实资源综合利用税收优惠政策,继续实行电解铝等冶炼产品进口暂定零关税。完善电解铝、工业硅等进出口政策。研究将有色金属行业重点品种纳入全国碳排放权交易市场,通过市场化手段,形成成本梯度,促进行业绿色低碳转型。(发展改革委、科技部、工业和信息化部、财政部、生态环境部、商务部、海关总署、税务总局按职责分工负责) (三)加强金融支持。持续完善绿色金融标准体系,加快研究制定转型金融标准,健全金融机构绿色金融评价体系和激励机制,发挥国家产融合作平台作用,加强碳排放等信息对接,支持有色金属行业高耗能高排放项目转型升级。用好碳减排支持工具,支持金融机构在依法合规、风险可控和商业可持续前提下向具有显著碳减排效应的重点项目提供高质量金融服务。发展绿色直接融资,支持符合条件的绿色低碳企业上市融资、挂牌融资和再融资。有序推动绿色金融产品研发,支持发行碳中和债券、可持续发展挂钩债券等金融创新产品。鼓励社会资本设立有色金属行业低碳发展相关的股权投资基金,推动绿色低碳项目落地。强化企业社会责任意识,健全企业碳排放报告与信息披露制度,鼓励重点企业编制低碳发展报告,完善碳排放信用监管机制。(发展改革委、工业和信息化部、生态环境部、人民银行、银保监会、证监会按职责分工负责) (四)健全标准计量体系。建立健全以碳达峰、碳中和为目标的有色金属行业碳排放标准计量体系。研究制定重点领域碳排放核算、产品碳足迹等核算核查类标准,低碳产品、企业、园区等评价类标准,低碳工艺流程等技术类标准,监测方法、设备等监测监控类标准,碳排放限额、碳资产管理等管理服务类标准。制修订重点品种的能耗限额标准。建立完善有色金属行业绿色产品、绿色工厂、绿色园区、绿色供应链等绿色制造标准体系。开展关键计量测试和评价技术研究,逐步建立健全有色金属行业碳排放计量体系。推动建立绿色用能监测与评价体系,建立完善基于绿证的绿色能源消费认证、标准、制度和标识体系。及时调整更新各类能源的碳排放系数,推进有色金属行业碳排放核算标准化。强化标准实施,完善团体标准采信机制,推进重点标准技术水平评价和实施效果评估,推动有色金属行业将温室气体管控纳入环评管理。加强低碳标准国际合作。(工业和信息化部、发展改革委、生态环境部、人民银行、市场监管总局、统计局、能源局按职责分工负责) (五)完善公共服务。建设有色金属行业绿色低碳发展公共服务平台,面向重点领域提供产业咨询、碳排放核算、技术验证、分析检测、绿色评价、人才培训、金融投资等专业服务,支持行业龙头企业积极参与公共服务平台建设。结合有色金属行业特点和需求,组织开展碳排放核算、交易、管理等专业化、系统化培训,加强碳排放管理人才队伍建设,提升企业碳资产管理水平。鼓励企业参与组建低碳发展联盟等行业组织,通过技术交流、资源共享、产业耦合等方式推动协同降碳。(工业和信息化部、发展改革委、科技部、人力资源社会保障部、生态环境部按职责分工负责) (六)加强示范引导。支持具有典型代表性的企业和园区开展碳达峰试点建设,在政策、资金、技术等方面对试点企业和园区给予支持,遴选公布一批低碳示范技术,培育一批标杆企业,打造一批标杆园区,为全行业提供可操作、可复制、可推广的经验做法。发挥舆论宣传引导作用,传播有色金属行业绿色低碳发展理念,加大低碳技术、绿色产品、绿色园区等典型案例宣传力度,推广先进经验与做法。发挥行业协会支撑政府、服务企业作用,做好政策宣贯落实,通过多种形式增进行业共识,推动行业自律。加强信息公开,及时发布行业动态,积极回应舆情热点和群众合理关切,为有色金属行业绿色低碳发展营造良好社会氛围。
免责声明:此内容系来自互联网,不代表爱玖库赞成此内容或立场。以上信息均由爱玖库(www.aijiuku.com)收集报道,如有转载,请注明出处,谢谢合作!如无意中侵犯了哪个媒体、公司、企业或个人等的知识产权,请来电或致函告之,本网站将在规定时间内给予删除等相关处理。文中图片源自互联网,如有侵权请联系(kefu@aijiuku.com)删除。